常州市正衡中学天宁分校欢迎您!
网站登录
您现在的位置:
首页
>>
上级公文
>>
教研活动
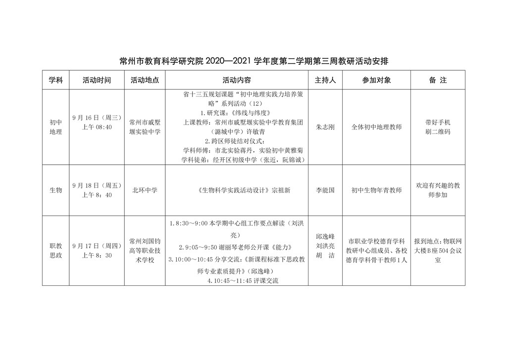
常州市教科院2020—2021学年度第一学期第三周教研活动安排
发布时间:2020-09-12
录入者:常州市教育科学研究院 来源:教导处 浏览次数:
关闭窗口
打印文档
附件
:
常州市教育科学研究院2020—2021学年度第二学期第三周教研活动安排.docx
最新资讯
镜中窥理
科创启智,探微索理——正…
绿茵砺锋芒,逐梦正当时—…
凝心聚力战期末,笃行实干…
祝贺八四班邰伊莉同学获得…
初二新程,筑梦前行--八四…
我为大运河代言:常州校园…
载誉前行,与文明同行——…
文明之花绽芳华——八年级…
凝心聚力话成长,家校携手…
学校介绍
校园资讯
上级公文
学校公文
德育工作
课题研究
教学科研
教学平台
访问统计
主办单位:常州市正衡中学天宁分校
苏ICP备05086717号-1
学校地址:常州市天宁区中吴大道765号 电话:0519-88814891 邮编:213018
技术支持:常州市教育科学研究院、常州万兆网络科技有限公司
访问统计